Computer Power supply add-on from 12AX7
![[ADD-ON FOR COMPUTER POWER SUPPLY]](12ax7.gif)
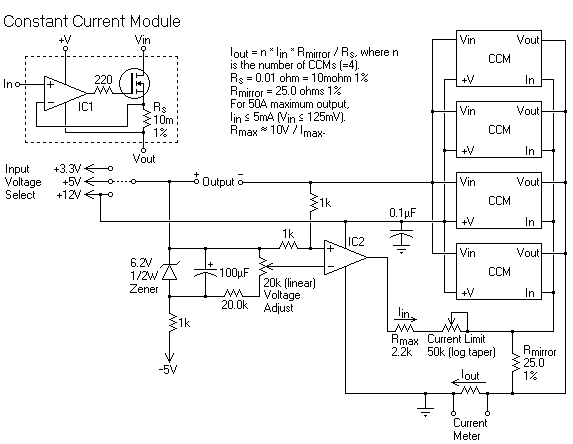
The Constant Current module will work on its own if that is all you need.
For computer PSU scales, a few IRFZ44 or so (commonly found in automotive apps, e.g., car amps, 12-120V inverters), or something in an IRFP, like an IRFP064 or so (same idea, but bigger package (TO-247) --> more dissipation (about 100W, vs. 50W for a TO-220 like the IRFZ44, et al) in a single unit).  The IRF3703,  is along the same lines.
HIT THE BACK BUTTON ON YOUR BROWSER